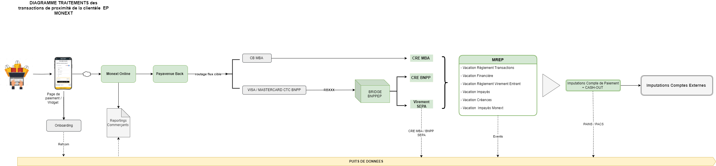
Vue Macro 


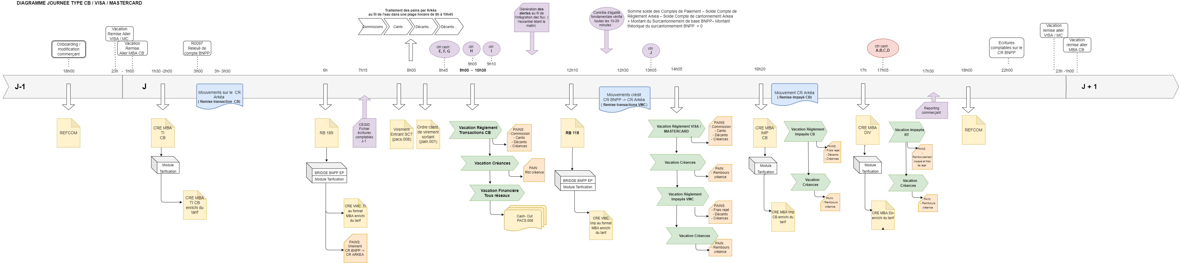
Journée type